Instance Verification Kit (IVK)

mutex lock @ [6804+48+/linux-3.19-rc1/drivers/message/fusion/mptctl.c]
Instance Signature: mutex

The Matching Pair Graph:


Function Name
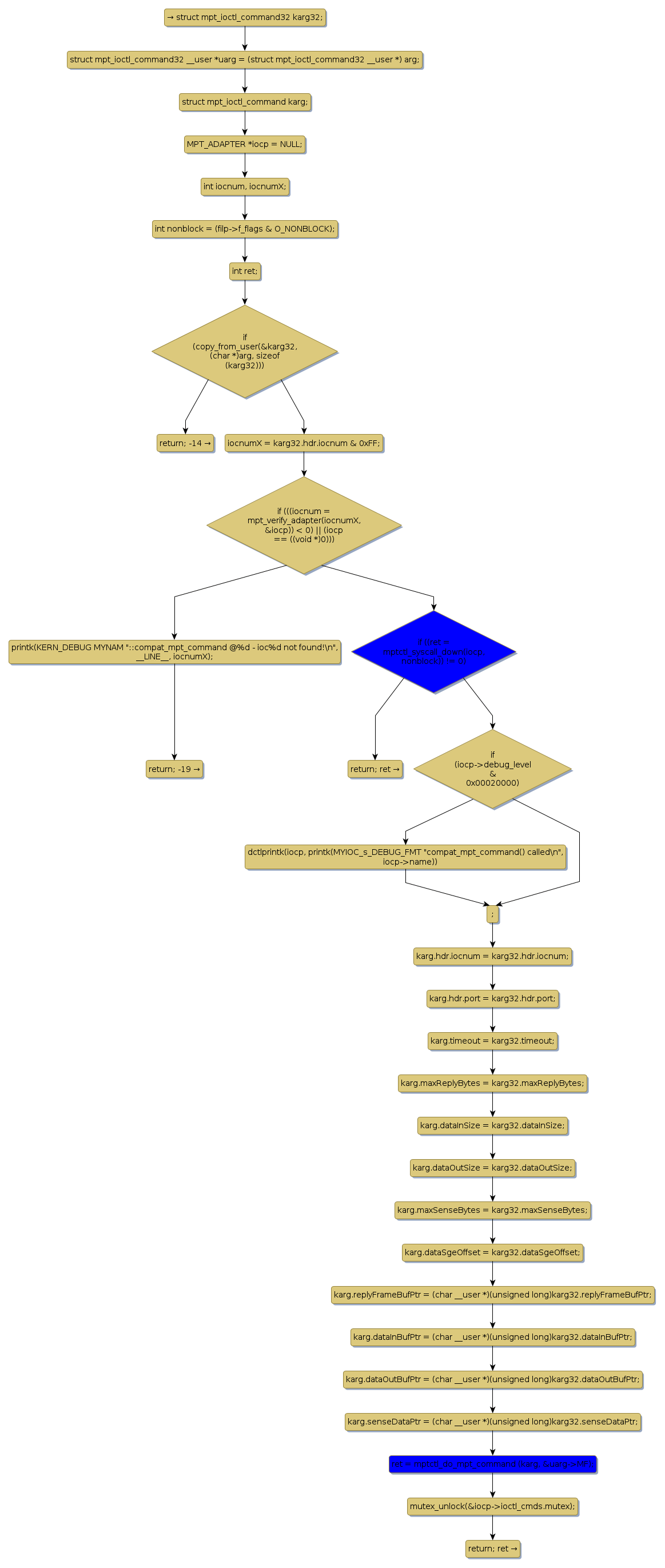
Control Flow Graph (CFG)
Events Flow Graph (EFG)
Source Correspondence
__mptctl_ioctl [18891+14+/linux-3.19-rc1/drivers/message/fusion/mptctl.c]
compat_mpt_command [82696+18+/linux-3.19-rc1/drivers/message/fusion/mptctl.c]
compat_mptfwxfer_ioctl [81708+22+/linux-3.19-rc1/drivers/message/fusion/mptctl.c]
mptctl_do_mpt_command [53011+21+/linux-3.19-rc1/drivers/message/fusion/mptctl.c]
mptctl_mpt_command [51835+18+/linux-3.19-rc1/drivers/message/fusion/mptctl.c]
mptctl_syscall_down [6640+19+/linux-3.19-rc1/drivers/message/fusion/mptctl.c]